3月11日16:00,收到关于3月12日本市中小学调整为线上教学的通知发布后,群星职校的疫情防控领导小组迅速响应,根据市教委、浦东新区教育局的相关通知及工作提示要求,在原有疫情防控工作的基础上,结合已经完成的线上教学准备,立即制定并启动了《上海市群星职业技术学校2022年春季学期在线教学期间校园管理工作方案》。学校所有部门、全体班主任及任课教师在空中搭起了一座座桥梁,有条不紊地推进着各项工作有序开展,确保了学校管理次序、教师授课次序、学生学习次序、校园防控次序不乱,这也是为上海日前严竣的疫情防控攻坚战守好一方“战场”。

但是,学校有31名住宿学生(其中29位来自2016云南班)和3位住宿老师牵动着杨晓红校长及全体党政领导班子的心。师生的安全、生活、学习、工作如何在严格管控的要求下最大程度地实现人性化,让34位没有家人陪伴的师生能安心、放心、暖心地在住宿部生活,成为这次在线教学工作中需要重点攻克的难题。
学校的住宿校区位于济阳一村居民区内,内部不设食堂,住宿校区距离总校区有20分钟的行走路程,并需要从居民区内穿行,宿舍里没有排网线,个别学生没有电脑。怎样保证每位同学顺利进行线上学习?怎样解决师生一天三顿的用餐安全?怎样在准封闭的要求下管理好学生?怎样在准封闭的情况下为师生送去家人般的关爱?怎样在准封闭的情况下达成信息互通确保及时解决各类问题?……所有的问题都扑面而来。杨晓红校长多次与指导中心领导、教育局领导汇报沟通,想以最佳最优的方案完成这次的艰巨任务。
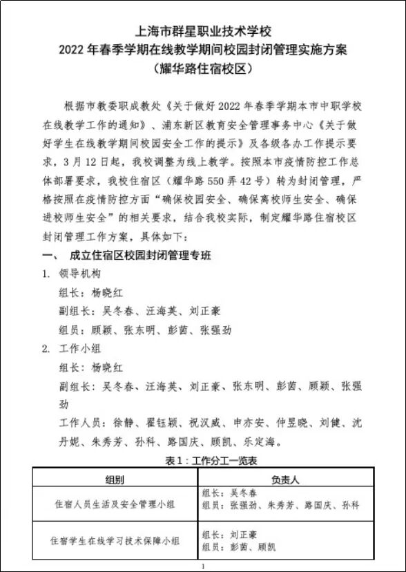
3月13日,杨晓红校长组织召开线上校务会、行政会,讨论工作方案。成立住宿校区校园封闭管理专班:
1
领导小组,组长由杨晓红校长担任,副组长由分管宿管及后勤工作的吴冬春副校长、分管德育工作的汪海英副校长、分管教学的刘正豪校助担任,组员有党政办主任顾颖、德育主任张东明、教务主任彭茵、总务主任张强劲担任;
2
成立了住宿校区的生活安全管理、在线学习技术保障、在线学习管理、师生健康监测心理辅导、工作人员健康监测、消毒保障、送餐工作、物资保障、联防联控等十个工作小组,由各部门负责人、班主任、留校教师、住宿部管理员等担任组员;
3
建立了专班工作微信群,确保该项工作的及时沟通、协调、反馈。



学校初步制定了《2022年春季学期在线教学期间校园封闭管理实施方案(耀华路住宿校区)》,明确了:




1
人员进校管理要求。管理人员和门卫保安实行两天轮换制度,入校须出示本市48小时内2次核酸检测阴性报告(间隔24小时),校外人员一律不入校等。
2
加强校园值班,督促学生在线学习。每天安排三位留校教师轮流值班,入党积极分子翟钰颖老师为值班组长,与每天二位宿舍管理人员共同管理学生的学习生活并给予专业学习指导。
3
住校师生员工用餐管理。特殊时期为确保师生员工的食品安全,由总校区的食堂提供早、中、晚餐,并由校车定点、定时、定人送餐,并严格做好餐具、餐车的消毒工作。
4
加强消毒管理。每日全面做好宿舍内外部的环境消毒工作,保持通风。
5
住宿部的在线教学情况。其中云南班6位学生到住宿部统一的专用教室在线学习,其他学生分散在自己寝室进行在线学习。
6
加强人文关怀和服务保障。通过专班工作微信群,保持信息互通,共同严格落实疫情防控措施、学生身心健康、德育工作和在线教学管理。
7
提升防控应急措施,加强联防联动。建立与疾控、教育局、街道、社区医院、居委联防联控机制,一旦发生疫情,立即响应启动。
3月13日,又由杨晓红校长亲自主持召开了:
1
线上专班工作会议,商讨具体工作要求及职责任务;
2
召开了住宿校区留校师生线上会议,把学校的初步工作方案与留校师生沟通,让师生充分感受到学校的重视与细致的安排,做到安心、放心。
3月14日,学校教务处、信息中心为六位困难同学提供了电脑,并在宿舍等区域排布临时网线、开通网络,为留校同学们正常的在线学习提供保障。



当天上午,杨晓红校长与汪海英副校长代表党政领导班子,到住宿校区看望留校的师生,实地了解师生们工作、学习环境与条件是否已经全部落实,叮嘱同学们要安心学习、注意个人健康防护,叮嘱留校的老师在完成自己教学工作与班级管理的同时,担当起留校学生们的临时“家长”、“老师”双重角色,多给予留校同学关爱和专业学习上的指导,有任何困难都可以向学校反馈,学校会尽一切努力提供最及时的帮助。同时,杨晓红校长与汪海英副校长为师生送去了学校特地准备的饼干、防疫用品等物资。当天上午开始,就由学校司机乐师傅定时从总校区分三个时间为留校师生送去热气腾腾的饭菜。




3月15日,在浦东新区教育局陈强副局长、指导中心赵国雯书记、职成教处傅红副处长的陪同下,浦东新区区委单少军副书记于下午2点到住宿校区实地检查了留校学生疫情防控工作,杨晓红校长向领导们详细介绍了学校的在线教学期间校园封闭管理实施方案、留校师生情况、值班情况、师生用餐情况、安全管理情况、工作人员核酸检测、学生在线学习安排等方面的情况。单少军副书记对学校目前的工作表示肯定,并要求学校高度重视、提高警惕,要求再从严,管理再规范,标准再统一,严防死守,确保万无一失。同时,一定要关注师生思想动态和心理状况,妥善解决实际困难。




3月16日,根据最新的防控要求,学校再一次细化工作方案,值班管理员和门卫调整为七天一轮值班,并强化了校园内的疫情防控要求,提高对留校师生的关心关爱,尤其关注学生的心理状态。

3月17日,在杨晓红校长的关心下,学校为保证留校师生的营养,在原来三餐的基础上又为留校师生增加每天的水果,并送去了常温酸奶。
当天早上,其中一位家在外地留校学生在前期家长的申请下,通过工作专班的共同协商安排下,完成两次核酸检测(结果均为阴性)后,离开住宿校区,班主任、德育处密切关注该同学的行程并在专班工作群内及时反馈实时状况,直到学生安全到家。

3月18日,在上级部门的关心下,也安排了相关医院医生与学校对接,负责在下个阶段提供每周一次的上门送检,确保在校园准封闭的情况下,能检测留校师生的健康状况。当天下午,学校接到上级部门通知,即日起,学校就要安排校长书记及1名干部进驻住宿校区,七天一轮现场负责管理。杨晓红校长早已整装待发,等完成规定的核检要求后,准备进驻住宿校区,但还需要一位干部,杨晓红校长立即组织召开了线上行政会议,张杰、张东明、汪海英、刘正豪等干部会后马上报名,主动担当这一重任,特别是张杰校助,刚刚结束小区10天的封闭管理,他表示自己因为刚完成48小时核检且结果阴性,符合入校要求,立马傍晚就整理好衣物用品,赶到住宿校区,开始了第一轮的值班。
2016云南班的班主任徐静老师是一名共产党员,在自己所居住的小区2+12的封闭管理期满时,主动向学校提出申请,要去住宿校区和同学们同吃同住,可以更好地关注孩子们的身心状况、督促学习,能确保每位学生顺利地完成毕业设计阶段的作品制作。经领导小组讨论后,考虑到徐静老师小区的防控状况,还是暂不安排入校,仍在线上进行班级管理。翟钰颖、申亦安、祝汉威三位留校老师本身都是班主任也是专业教师,在线上管理自己班级的同时,他们还义务值班,为留校的学生们送去最贴心的帮助。



✦✦




在线教学已经持续了一周,群星职校的住宿校区,在上级领导的关爱下,在学校党政领导班子及全体工作人员的齐心协力,特别是四位年轻教师的热情无私的付出下,留校学生的生活、学习井然有序,校园已经成为留校师生们在上海最温暖的家。正如杨晓红校长提出的口号:“群有所盼,星向未来”,面对这场没有硝烟的战争,只要我们共同坚定信心迎难而上,携手并进,一定会盼来更好的未来。

群星加油!上海加油!



